Instance Verification Kit (IVK)
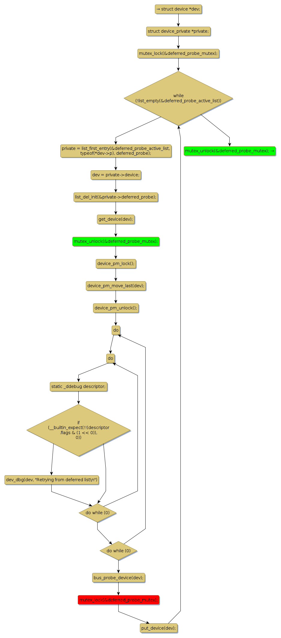
mutex lock @ [3712+34+/linux-3.19-rc1/drivers/base/dd.c]
Instance Signature: deferred_probe_mutex
|
The Matching Pair Graph:
|
|
Function Name
|
Control Flow Graph (CFG)
|
Events Flow Graph (EFG)
|
Source Correspondence
|
|
deferred_probe_work_func
|
|
|
[2246+24+/linux-3.19-rc1/drivers/base/dd.c]
|